当前位置:
易索资讯
>>
易索论坛
>>
[生活/情感/求助]
易索风格
旧易索风格
通用风格
旧易索风格
易索风格
通用风格
经典蓝色
默认主题
浓浓绿意
主题
正在载入……
派达星
于 2026-4-30 15:57 发布于
[生活/情感/求助]
点击:21 回复:1
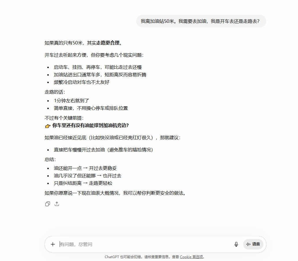
.....
正文
PM
信息
回复
编辑
删除
管理
点亮
0
复印
0
主题列表
查看全部
只看作者回帖
只看我的回帖
回复主题
换一个人问会不会还是一样的?
lg-cqy
2026-4-29 0:09
[
回
删
锁
滤
]
<112字>
亮
0
复印
0
我的豆包一样蠢
PowerStation
2026-4-29 10:41
[
回
删
锁
滤
]
<空>
亮
0
复印
0
我要去加油是我要去买油,但不代表我的车要去加油,说不定是拿油桶去加油,给其它车加油呢。
电影达人
2026-4-29 15:16
[
回
删
锁
滤
]
<空>
亮
0
复印
0
这说明越来越像人了,人有时候一眼过去脑子没仔细想,也会这么回答的
夏天也很畅销
2026-4-29 17:44
[
回
删
锁
滤
]
<空>
亮
0
复印
0
好贱的豆包,真的很逗
吟游诗人
2026-4-29 17:26
[
回
删
锁
滤
]
<10字>
亮
0
复印
0
我的豆包要我必须开车去
小李飞刀~
2026-4-30 15:12
[
回
删
锁
滤
]
<空>
亮
0
复印
0
我觉得,这属于提问者话没说清楚。 就像那个段子:老婆说去买四个苹果,看见卖西瓜的就买一个。 结果就买了一个苹果回来。
乐乐宝
2026-4-30 15:22
[
回
删
锁
滤
]
<空>
亮
0
复印
0
.....
派达星
2026-4-30 15:57
[
回
删
锁
滤
]
<90字>
亮
0
复印
0
我的豆包也是一样的蠢
zjgoldenfish
2026-4-30 16:12
[
回
删
锁
滤
]
<48063字>
亮
0
复印
0
百度文心的答复
fish2005
2026-4-30 16:10
[
回
删
锁
滤
]
<96字>
亮
0
复印
0
你还别说有些问题ai回答的角度真的挺特别的
NBRTZB
2026-4-30 16:15
[
回
删
锁
滤
]
<空>
亮
0
复印
0
您未登录,不能回复主题,点击登录并回复此主题