当前位置:
易索资讯
>>
易索论坛
>>
[生活/情感/求助]
易索风格
旧易索风格
通用风格
旧易索风格
易索风格
通用风格
经典蓝色
默认主题
浓浓绿意
主题
正在载入……
10010
于 2026-4-14 13:36 发布于
[生活/情感/求助]
点击:34 回复:0
论坛里的中老年朋友们,你们都能做到吗?
正文
PM
信息
回复
编辑
删除
管理
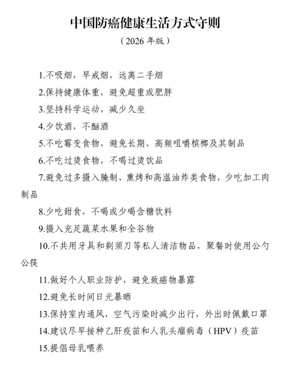
今年4月15日至21日
是第32个全国肿瘤防治宣传周
近日
国家卫生健康委正式发布了
《中国防癌健康生活方式守则》
15条防癌法则
照着做就能大幅降低患癌风险
点亮
0
复印
0
[***这是一个复印贴***]
主题列表
查看全部
只看作者回帖
只看我的回帖
回复主题
论坛里的中老年朋友们,你们都能做到吗?
哇小宁
2026-4-14 9:24
[
回
删
锁
滤
]
<1127字>
亮
0
复印
5
就饮食这一点 大多数人就做不到
eric80
2026-4-14 9:31
[
回
删
锁
滤
]
<空>
亮
0
复印
0
1,2,3,4,5,6,7,8,已经在做了,9,10,11,12,13这个没问题
米粒之珠
2026-4-14 9:31
[
回
删
锁
滤
]
<空>
亮
0
复印
0
收到
outsider
2026-4-14 11:10
[
回
删
锁
滤
]
<空>
亮
0
复印
0
看过算数
煨灶猫
2026-4-14 11:16
[
回
删
锁
滤
]
<空>
亮
0
复印
0
这个HPV大家都接种了?
逍遥骑士
2026-4-14 12:05
[
回
删
锁
滤
]
<空>
亮
0
复印
0
这样做能活到99吗
小李飞刀~
2026-4-14 13:19
[
回
删
锁
滤
]
<空>
亮
0
复印
1
论坛里的中老年朋友们,你们都能做到吗?
10010
2026-4-14 13:36
[
回
删
锁
滤
]
<1127字>
亮
0
复印
0
其实啊,主要还是基因,基因好随便造,不好的很小心都很难
ordin
2026-4-14 13:37
[
回
删
锁
滤
]
<空>
亮
0
复印
1
说到点子上了,说白了都是命
哇小宁
2026-4-14 14:45
[
回
删
锁
滤
]
<空>
亮
0
复印
0
3有点难度,运动量不够,hpv16年去hk打了9阶
麦蒂姚明
2026-4-14 13:50
[
回
删
锁
滤
]
<空>
亮
0
复印
0
这样做能活到99吗
悲肃清风
2026-4-14 14:45
[
回
删
锁
滤
]
<空>
亮
0
复印
0
其实啊,主要还是基因,基因好随便造,不好的很小心都很难
悲肃清风
2026-4-14 14:45
[
回
删
锁
滤
]
<空>
亮
0
复印
0
基因好的随便造,基因不好的放温室都得死,现在医学发达了很多早应该走的给留到现在了。
爆走一族
2026-4-15 8:13
[
回
删
锁
滤
]
<41字>
亮
0
复印
0
15目前做不到,求教
天翔曲
2026-4-15 9:51
[
回
删
锁
滤
]
<空>
亮
0
复印
0
再生一个
乐乐宝
2026-4-15 9:59
[
回
删
锁
滤
]
<空>
亮
0
复印
0
再生一个也不一定能做到啊 老婆没奶呢 是不是还得换个?
梦想的天堂
2026-4-15 10:52
[
回
删
锁
滤
]
<空>
亮
0
复印
0
下次试试 15
阿修罗
2026-4-15 13:58
[
回
删
锁
滤
]
<空>
亮
0
复印
0
哈哈哈 没转过弯来。原来是这个意思。
梦想的天堂
2026-4-16 11:16
[
回
删
锁
滤
]
<空>
亮
0
复印
0
中年人,提倡母乳喂养吗
熊孩子
2026-4-15 15:32
[
回
删
锁
滤
]
<空>
亮
0
复印
0
你以为古代奶妈都是给孩子喂奶的么
我丫的初恋
2026-4-15 16:00
[
回
删
锁
滤
]
<空>
亮
0
复印
0
不是叫你去喝人奶!母乳喂养可以降低女性患乳腺癌的风险!
哇小宁
2026-4-15 20:33
[
回
删
锁
滤
]
<空>
亮
0
复印
0
是不是小时候喝母乳的
lely
2026-4-15 16:04
[
回
删
锁
滤
]
<空>
亮
0
复印
0
论坛里的中老年朋友们,你们都能做到吗?
b2terry
2026-4-16 21:05
[
回
删
锁
滤
]
<117字>
亮
0
复印
0
15对大多数中老年朋友来说,有点难
HRG
2026-4-17 8:05
[
回
删
锁
滤
]
<空>
亮
0
复印
0
您未登录,不能回复主题,点击登录并回复此主题