当前位置:易索资讯>>易索论坛>>[生活/情感/求助]
主题
正在载入……
哇小宁 于 2026-2-28 11:07 发布于 [生活/情感/求助] 点击:220 回复:7

官宣:宁波全域商品住房“以旧换新”正式启动!

正文
PM 信息 回复 编辑 删除 管理 清空缓存

刚刚,宁波11地同步官宣,被写入2026年宁波市政府工作报告的“全域推动”“迭代扩面”后的 宁波市商品住房“以旧换新”2026版(第三期)活动 (简称“‘以旧换新’活动”) 即日起正式启动

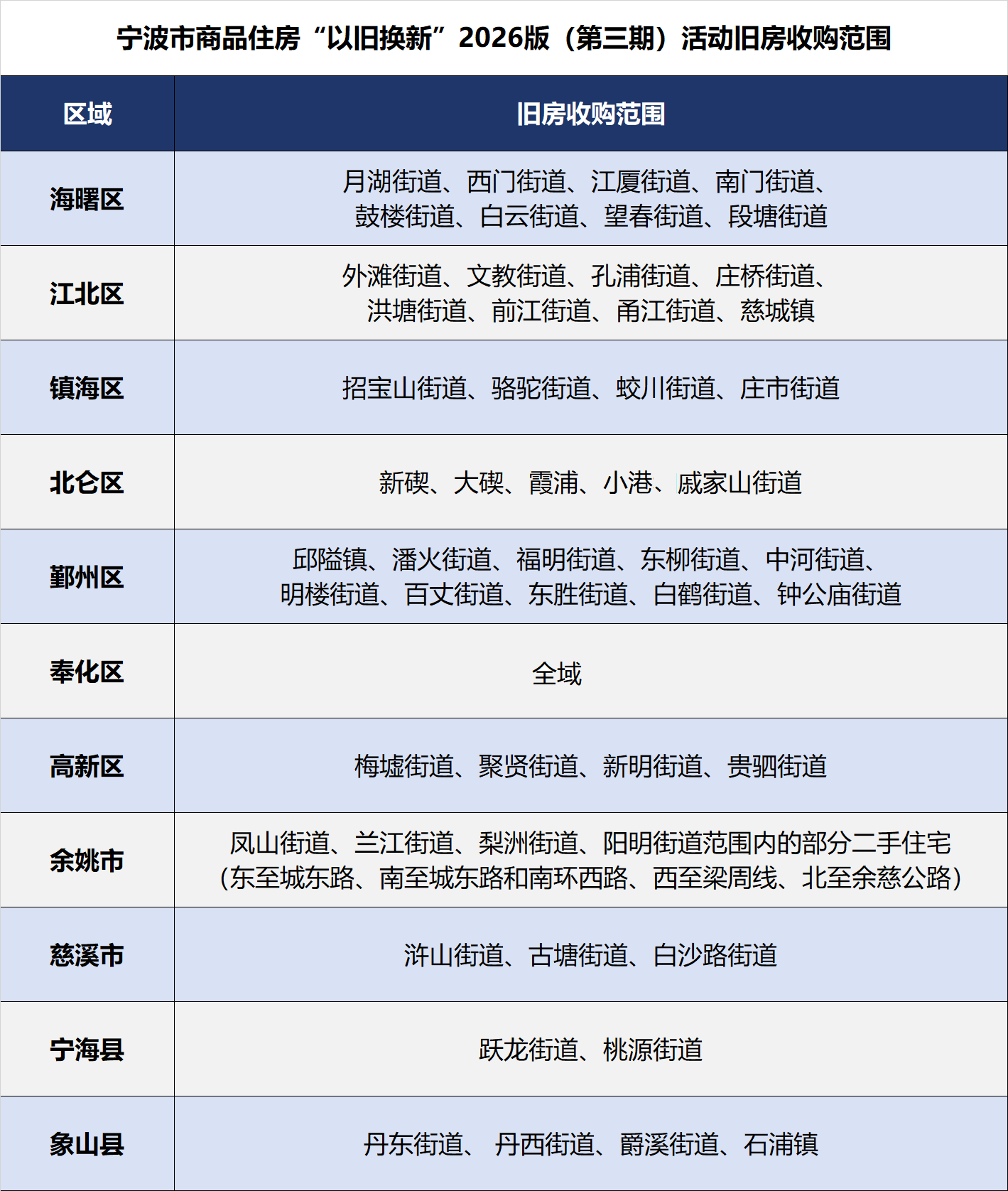
本期“以旧换新”活动完整覆盖宁波市 海曙、江北、镇海、北仑、鄞州、奉化 6区, 余姚、慈溪、宁海、象山 4县市,以及 高新区 。前湾新区因“以旧换新”客观需求不足暂不纳入活动范围。

据统计,本期活动旧房收购范围共覆盖11地57个街道(乡镇)的合计1800多个小区。


各地旧房小区清单仅供参考, 旧房所在小区不在清单内但旧房符合建成时间、面积等要求的,也可报名参与本次活动。

综合各地公告来看,本期“以旧换新”活动以各地国企为收购主体,以 限定范围、 限定数量、限定时间的方式收购符合条件的二手住房 (简称“旧房”) ,并向旧房权属人 (简称“换房人”) 发放 以旧换新抵价券 (简称“抵价券”) “以旧换新购房券” (简称“换购券”) ;换房人须在规定期限内,凭抵价券和换购券购置活动指定范围内的新建商品住房 (简称“新房”)

其中——

  • 旧房收购条件:11地均明确, 旧房建成时间须在 2010年1月1日前 市六区和高新区对旧房建筑面积的要求是 ≤140 ,慈溪、余姚、宁海、象山要求是 ≤144

  • 抵价券价值,为旧房收购成交价格,包含配套阁楼、储藏间、车库等附属设施价值;换购券价值,为对应抵价券价值的5%,最高不超过10万元——其中慈溪特别规定, 对多层多业主二手住房整幢回购的,换购券价值为抵价券价值的15%、最高不超过15万元。

本期活动旧房的收购价格,和前两期活动一样,同样由3家第三方评估机构分别独立给出一个评估价, 3个评估价的平均值即确定为旧房的最终收购价格。

同时,评估机构在评估旧房收购价格的同时,也会评估旧房租金。如换房人在旧房被收购后仍欲租住,可按此评估租金价格与收购主体签订租赁协议,继续租住旧房。

和前两期活动有些微差别的是,本期11地中,有些地区需要换房人从公开招标确定的5家评估机构中随机抽取3家,有些地区则已明确固定3家评估机构,详情可见各地公告。

此外, 已参与2025年度宁波市商品住房“以旧换新”活动但未完成收购换新的换房人,继续申请参与本期活动的,经原活动评估的旧房评估价格 3个月内有效,不用再另行评估

11地均设立本期活动的新房项目库。已纳入各 地新房项目库的在售楼盘共177 个,总计新房房源 3.1 万余套, 可满足 刚需、改善、高端改善等 不同人群的换购需求。

关于各楼盘具体情况,换房人可咨询各售楼处,或者实名登录“浙里办”APP, 搜索 “房屋租 ”,进到“以旧换新”专题入口,或直接用“浙里办”APP 扫描以下二维码进入,即可线上查看新房房源位置、套型、“一房一价”、联系电话等信息,还可求助 AI 助手帮忙筛选符合自己换购条件的新房房源。本期活动,市六区及高新区可视作一个整体,该范围内旧房支持在该范围内同区或跨区换购新房余姚、慈溪、宁海、象山各为一个整体,各地范围内旧房仅支持换购该地范围内新房。


目前, 海曙区、江北区、镇海区、高新区4地明确允许“多换一”,鄞州、北仑两地限最多两套旧房换购一套新房 ,其他地区换房人如有“多换一”需求,请提前通过旧房所在地本次活动咨询渠道确认活动细则。

北仑还允许购买新房时,在旧房抵价券、换购券之外再叠加使用拆迁房票。

此外,换房人选购的新房总价 (有的地方可包含有产权的车库、储藏室等附属设施价值,有的则不允许,具体查看各地公告) ,不得低于 抵价券和换购券的合计金额, 差额部分由换房人自行支付或通过按揭、公积金贷款解决。

抵价券和换购券对应的价值,须全部抵用新房房款,不可兑现、找零等;

抵价券和换购券允许转让给换房人配偶或直系亲属【父母、子女、祖父母(外祖父母)、孙子女(外孙子女)】使用,无需更名,提供身份关系证明即可;但换房人在新房下定环节,务必确定好后续新房购买人,否则对新房网签及“换房退个税”政策的享受都会有影响。




点亮
0
复印
0
———————————————以下为[哇小宁]的签名—————————————————
主题列表
查看全部
只看作者回帖
只看我的回帖
官宣:宁波全域商品住房“以旧换新”正式启动! 哇小宁 2026-2-28 11:07[] <21534字> 0复印0
记号 2026-2-28 11:57[] <空> 0复印0
最中心的是源启未来府南区,划船地块。3.1-3.3W 下七里 2026-2-28 14:26[] <空> 0复印0
天下没有免费的午餐,更不会做亏本的生意 怡~宝 2026-2-28 15:19[] <空> 0复印0
按备案价啊,那不用去看了 NBRTZB 2026-2-28 15:58[] <空> 0复印0
您未登录,不能回复主题,点击登录并回复此主题