当前位置:
易索资讯
>>
易索论坛
>>
[生活/情感/求助]
易索风格
旧易索风格
通用风格
旧易索风格
易索风格
通用风格
经典蓝色
默认主题
浓浓绿意
主题
正在载入……
shenying7
于 2026-2-18 18:51 发布于
[生活/情感/求助]
点击:275 回复:2
自己看
正文
PM
信息
回复
编辑
删除
管理
点亮
0
复印
0
主题列表
查看全部
只看作者回帖
只看我的回帖
回复主题
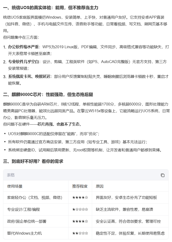
统信系统的电脑是不是很糟糕?麒麟9000C+统信,好用吗?
popsai
2026-2-18 9:39
[
回
删
锁
滤
]
<空>
亮
0
复印
0
万事不决问ai
shenying7
2026-2-18 15:16
[
回
删
锁
滤
]
<空>
亮
0
复印
0
ai说性能很不错,但是xhs上说很垃圾
popsai
2026-2-18 15:24
[
回
删
锁
滤
]
<空>
亮
0
复印
0
ai也听领导的
悲肃清风
2026-2-22 19:01
[
回
删
锁
滤
]
<空>
亮
0
复印
0
自己看
shenying7
2026-2-18 18:51
[
回
删
锁
滤
]
<90字>
亮
0
复印
0
谢谢,感觉好像除了基本办公也干不了啥,而且还不稳定
popsai
2026-2-18 20:03
[
回
删
锁
滤
]
<空>
亮
0
复印
0
悄就直说嘛,你要上班打游戏摸鱼嘛,统信玩不了stema的大型游戏,但是,你在统信的市场里下一个Wine,大多数的windows游戏就能跑起来了,可以摸鱼了
yaok
2026-2-19 10:32
[
回
删
锁
滤
]
<空>
亮
0
复印
0
我上班没时间摸鱼,我也不打大型游戏,我玩的游戏最多就是消消乐,平时电脑比较多的就是3件事情,office+看网页+偶尔看视频
popsai
2026-2-19 11:17
[
回
删
锁
滤
]
<空>
亮
0
复印
0
你说的三点要求,没有任何问题
yaok
2026-2-20 15:00
[
回
删
锁
滤
]
<空>
亮
0
复印
0
明白了 谢谢
popsai
2026-2-20 15:07
[
回
删
锁
滤
]
<空>
亮
0
复印
0
另外还有个问题,xhs上说,26年华为的鸿蒙系统可以通过官方认证,到时候 是不是可以把统信的系统改成鸿蒙,软件生态会好一点?
popsai
2026-2-18 20:09
[
回
删
锁
滤
]
<空>
亮
0
复印
0
如果你只是上班使用,统信性能足够用了,用了快一年了,没有认识问题,娱乐也够
yaok
2026-2-20 15:00
[
回
删
锁
滤
]
<空>
亮
0
复印
0
很糟糕,很差,没办法必须用,至于具体什么问题可以私下交流,有损国格。
余润
2026-2-20 19:12
[
回
删
锁
滤
]
<空>
亮
0
复印
0
上下2位兄弟完全不一样的说法....
popsai
2026-2-21 8:34
[
回
删
锁
滤
]
<空>
亮
0
复印
0
首先,作为上班使用,日常绝对够用,说不好用的,讲白了,就是上班没法摸鱼而已,特别是很多游戏玩不了,其实也不是玩不了,要麻烦点,不要转译
yaok
2026-2-21 10:40
[
回
删
锁
滤
]
<空>
亮
0
复印
0
华为的不是简单的能不能用,和uos没关系,这个arm极差,各种奇葩问题。海光,沸腾比这个货好多了。
kkgtx
2026-2-23 14:02
[
回
删
锁
滤
]
<49字>
亮
0
复印
0
讲真,这系统是需要有linux使用门槛的,你能熟练使用linux那么各种国产系统基本没有什么问题,你要是连windows都用不了利索那么国产系统真就是两眼一抹黑的纯在。说句实在的,单单是办公使用,统信OS没啥问题,觉…
KingGun
2026-2-23 10:14
[
回
删
锁
滤
]
<166字>
亮
0
复印
0
linux太难了,智商低的就不要丢脸了
流光飞舞
2026-2-21 8:16
[
回
删
锁
滤
]
<空>
亮
0
复印
0
有个故事叫《小马过河》,装一个自己用用看就知道了
乐乐宝
2026-2-21 11:15
[
回
删
锁
滤
]
<空>
亮
0
复印
0
我们是办公电脑可以更新,更新就是换统信的,不想更新就继续用8年前的,部分之前的办公室换了,好像还是海光的cpu 都说不好用
popsai
2026-2-23 9:10
[
回
删
锁
滤
]
<空>
亮
0
复印
0
用统信的都是吃皇粮的单位啊。好想全家都用统信。
无名小猪
2026-2-21 11:32
[
回
删
锁
滤
]
<空>
亮
0
复印
0
挺好用的, 不卡
zhangjinwww
2026-2-21 14:48
[
回
删
锁
滤
]
<空>
亮
0
复印
0
单位电脑用的是麒麟操作系统,复制粘贴的时候经常出错,是系统BUG,复制A粘贴好后,再复制B,粘贴时会出现还是A的内容。
玉林
2026-2-22 16:06
[
回
删
锁
滤
]
<空>
亮
0
复印
0
您未登录,不能回复主题,点击登录并回复此主题