当前位置:
易索资讯
>>
易索论坛
>>
[生活/情感/求助]
易索风格
旧易索风格
通用风格
旧易索风格
易索风格
通用风格
经典蓝色
默认主题
浓浓绿意
主题
正在载入……
微风.
于 2026-1-21 16:54 发布于
[生活/情感/求助]
点击:26 回复:0
QBot是个什么玩意?就这玩意还能拿出来给人用啊?我是被震惊到了
正文
收藏本帖[0]
PM
信息
回复
编辑
删除
管理
清空缓存
SB玩意算出来的:
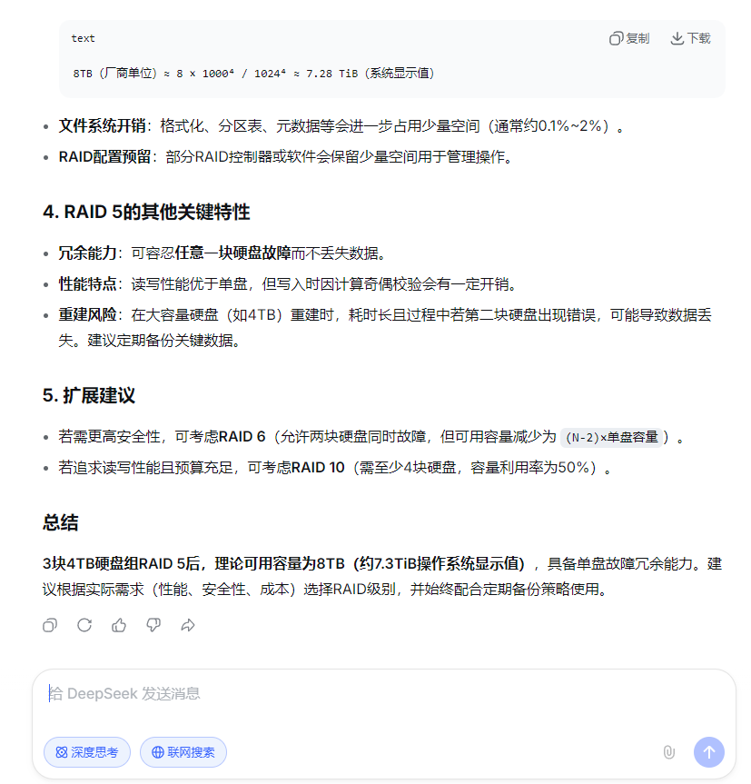
下面是DEEPSEEK算出来的,跟我实际情况一致:
点亮
0
收藏
0
复印
0
主题列表
查看全部
只看作者回帖
只看我的回帖
回复主题
QBot是个什么玩意?就这玩意还能拿出来给人用啊?我是被震惊到了
微风.
2026-1-21 16:54
[
回
删
锁
滤
]
<274字>
亮
0
复印
0
您未登录,不能回复主题,点击登录并回复此主题