当前位置:易索资讯>>易索论坛>>[生活/情感/求助]
主题
正在载入……
哇小宁 于 2026-1-12 11:14 发布于 [生活/情感/求助] 点击:227 回复:4

霍启刚首次公开个人财产!

正文
PM 信息 回复 编辑 删除 管理 清空缓存

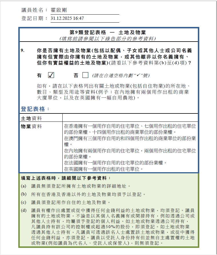
根据财产申报细节显示,不少议员在内地和海外都持有物业,其中连任立法会议员的 霍启刚申报持有35个物业为议员中最多,当中7个自用,其余28个出租; 相关物业遍布香港、澳门、内地,以及英国、法国等城市。其中香港物业有22个、内地4个、澳门7个(含4个商业单位)。

翻查霍启刚上届提交的申报表,他于2022年提到在香港、内地,以及法国和英国拥有物业,但未提及数量。霍启刚在2025年7月申报在港岛有4个物业,九龙有10个。


霍启刚主动公开名下物业,让不少内地网友直呼“太坦诚了”“豪门里的清流”, 亦有网友笑言霍启刚是“全球包租公”。

霍启刚此次申报的35项物业均为个人直接持有, 未包含家族信托资产,仅这部分公开资产已价值不菲。


霍家最具代表性的豪宅,早已被多次曝光。霍启刚一家五口目前居住的浅水湾豪宅,市值高达1.6亿港币,作为家族重要资产,仅由大房长孙霍启刚继承。



点亮
0
复印
0
———————————————以下为[哇小宁]的签名—————————————————
主题列表
查看全部
只看作者回帖
只看我的回帖
霍启刚首次公开个人财产! 哇小宁 2026-1-12 11:14[] <2543字> 0复印0
大家好,我是秦始皇。 192.168.1.2 2026-1-12 12:08[] <空> 0复印0
物业这东西流动性不大啊 60.178.230.* 2026-1-12 14:23[] <空> 0复印0
人家物业大呀。。一幢一幢 不是一套一套。 风花雪月7 2026-1-12 15:10[] <26字> 0复印0
未来的港王 超级金创药 2026-1-12 14:31[] <空> 0复印0
您未登录,不能回复主题,点击登录并回复此主题